Kaugjuhitav robot: KRATT

Meeskond

  • Stemo Ojavee (juhtimissüsteem, CAD)
  • Kristjan Maruste (wiki, mehhaanika)
  • Madis Lepiksaar (elektroonika, CAD, kontrolleri programmeerimine)
  • Oliver Mets (mehhaanika, CAD, elektroonika)

Nädalaaruanded

Eesmärk

Luua distantsjuhtimisega liikur mida on võimalik juhtida nii sülearvutist kui mobiiltelefonist. Masin võiks olla võimalikult kompaktne, samas võimeline läbima erinevaid tingimusi ja maastike.

Idee

Selleks, et liikur suudaks läbida erinevaid maastike valisime veermiku lahenduseks lint-mehhanismi. See tähendab, et meil on vaja vaid kahte mootorit roboti manööverdamiseks. Otsustasime teha roboti võimalikult väikese ja kompaktse, kogu roboti elektroonika ja juhtsüsteemid asuvad kompaktselt pakitult. See tähendab seda, et robot on võimeline sõitma ükskõik millises orientatsioonis.

Esimene CAD mudel:

Komponendid

Esimese mudeli ja arvutuste põhjal valisime komponendid.

Mootorid:

Mootorite puhul pidasime kõige olulisemaks kiirust, et robot meid demo ajal häbisse ei jätaks.

Mootorid leidsime RS Online tootevalikust:

950D111

Type: Ironcore Motor/Spur Gearhead

Output Ratio: 10:1

Output Speed: 1145rpm

Power Rating: 6.21W

Voltage: 4.5 → 15Vdc

Mootorid juba konstrueeritud robotil KRATT:

Akud:

Valisime akud firma a123 toodangust:

Hiljem selgus, et meie valikut ei saanud Eestisse tellida ja seega asendasime need juba olemasoelvate akudega. Lõplikuks valikuks osutusid varem Panasonicu sülearvutit toitnud LiitiumIon akud:

Datasheet:panasonic_liion_cgr18650a.pdf

Kokku 4 ühikut, seega nominaalpinge 4 x 3.6 = 14.4 V

Elektroonika:

Seletav skeem:

Andmeside:

Juhtmevaba andmeside eest vastuab XBee pro moodul. Mis on väga hea signaali ja sagedusega.

xbeepro_datasheet.pdf

Juhtelektroonika:

Kasutame kodulabori kontrollermoodulit: Kodulabori keskseks mooduliks (kontrollermooduliks) on arendusplaadile paigaldatud mikrokontroller ATmega128. Lisaks mikrokontrollerile on plaadil veel mitmesuguseid perifeeriaseadmeid, pingealaldi ja ühenduspistikud.

http://home.roboticlab.eu/et/hardware/homelab/controller/atmega128

Lisaks sellele vastutab andmeside ja mootorite eest spetsiaalselt meiel loodud arendusplaat.

Nii näevad välja XBee moodul ja arendusplaadid juba konstrueeritud robotil KRATT:

Kasutajaliides:

Sülearvutist juhtimiseks on loodud Windowsi keskkonnas programm KRATT. Programm on loodud VisualStudio08 rakendusega, C# keeles.

Rakendusele on loodud ka Abi kust kasutaja peaks leidma vastused kõigile roboti juhtimisega seotud küsimustele.

Informaatika:

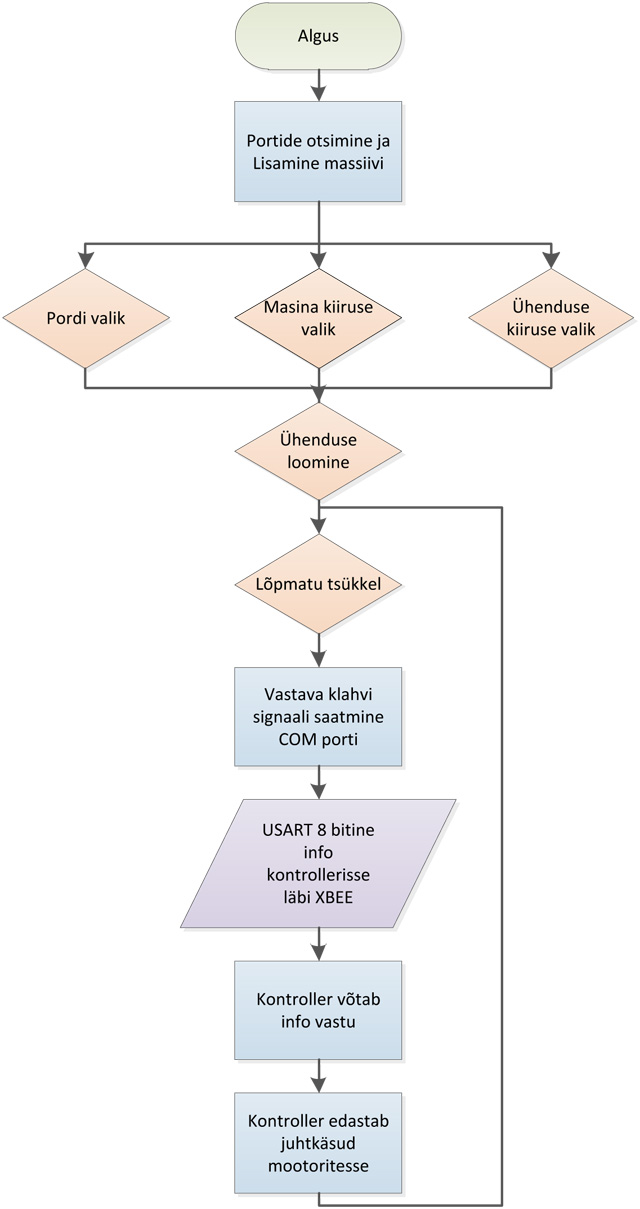
Juhtimissüsteemi diagramm:

Üks väike näide sellest kuidas toimub KRATTi juhtimissüsteem:

PC pool:

kogu arvuti poolne kood: kratt_remote_control.rar

Kontrolleri pool:

ja näide koodist:

lcd.c

Mehaanika:

Roboti konstruktsiooni loomisel lähtusime eelkõige tootmisvõimalustest ja olemasoelvatest komponentidest.

Tahtsime oma rooti puhul kindlasit kasutada roomikuid. Hiljem selgus, et just roomikud saidki kõige olulisemaks meie konstruktsiooni loomisel. Roomikutena otsustasime kasutada printerites olevaid hamamsrihmasid. Mehhatroonika Instituudi varudest leidsime vaid kaks identset hammasrihma. Seega ei olnud meil väga suurt valikut. Tuli hakkama saada sellega mis olemas.

Rihmad mis leidsime olid 375mm pikad ja 16mm laiad plastikust hammasrihmad, hamba sügavusega 2mm.

Sellest lähtuvalt pidime valima roboti pikkuse ja kõrguse. Nagu eelpool öeldud tahtsime, et robot oleks võimeline sõitma ükskõik illises orientatsioonis - seega peab veermiku läbimõõt olema suurem kui kerel.

Sellest lähtuvalt leidsime vajalikud üldmõõtmed.

Raamistiku loomisel lähtusime jällegi tootmisvõimalustest ( 2-teljeline CNC pink ), olemasolevast materjalist ja sellest, et komponendid oleksid võimalikud lihtsa ehituse. Loomulikult järgisime ka seda, et konstrueerimine oleks võimalikult lihtne.

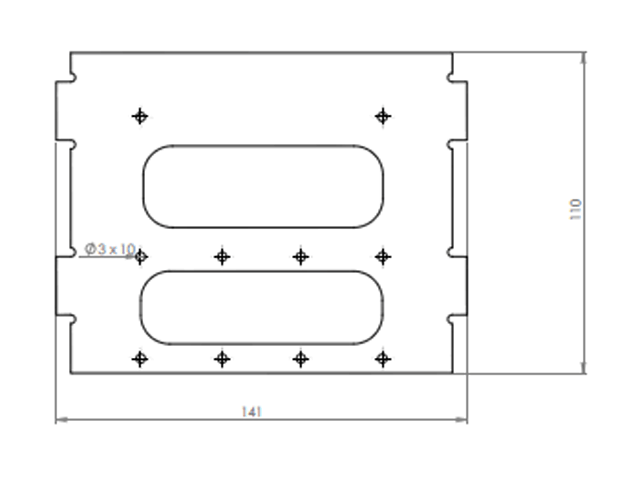
Raami selgrooks sai põhjaplaat, millele kinnituvad nii mootorid, juhtsüsteemid kui akud. Plaadi freesisime 6mm paksusest PVCst.

Plaati toetavad mõlemalt poolelt küljed, mis on freesitud samast materjalist.

Küljed ja põhi on omavahel ühenduses tappidega, lisaks on kasutatud kinnitamiseks ka kruve. Jäikuse lisamiseks on kasutatud veel mõningaid talasid, nende külge kinnitub ka väline korpus. Üldpilti roboti skeletist:

RATTAD:

Rataste loomisel mängis peamist rolli roomikute laius - 16mm. Meie CNC pingi puhul tähendas see seda, et rattaid ei ole võimalik toota ühes tükis. Seega sündis idee teha rattad kahest identsest poolest ja nad poltiega omavahel kokku tõmmata. Erinevatel telgedel on rattad erinevad. Mootori võllile kinnitub selline ratas:

ja vabale teljele selline:

Väiksem arv kodaraid muudab tootmisportsessi kiiremaks ja odavamaks.

Rataste loomisel kasutasime ära meie CNC pingi 2.5 teljelisust. See tähendab seda, et rattad on lõigatud kahes erinevas Z kordinaadis. Vedava telje rattad kinnituvad otse mootorite väljundvõllidele. Veetava telje rattad on asetatud ühele teljele. Telg ise on paigal ja kinnitub kronsteinidega ühe ühendustala külge. Kronsteinide kaugust talast saab muuta pingutades ühenduses olevaid polte. See tähendab seda, et roomikute pinget on võimalik väga mugavalt reguleerida.

Veetava telje ratastesse on pressitud liugelaagrid. Seega pöörlevad rattad teljel. Rataste fikseerimiseks on teljel kasutatud lukustusrõngast ja telje otsalt rattad fikseeritud poldiga (telg on seest keermestatud).

Lõplik CAD mudel KRATTist:

Eelarve:

Subjektiivne eelarve kalkulatsioon:

Kokkuvõte:

Õnnestus luua rüpperaalist juhitav robot. Natukene läksime alt mootorite valikul, roomikmehhanismi seisuhõõrdejõu ületamiseks oleks vaja suurema väändemomendiga mootoreid. Järgmisel korral valiks natukene aeglasemad, ent suurema momendiga mootorid.

Samuti tekkis probleem igivanade (10a) liitium-ioon akude kestvusega. Kuigi akud kestsid esimesed testid siis juba umbes 1 töötunni järel kaotasid dramaatiliselt mahtuvuses. Kui robot jääb igapäevakasutusse on kindlasti vaja osta uued (kasutamata) akud. Soovitatavalt LiFePo4 tüüpi - nii nagu eespool viidatud.

Lisaks jäi katki algupärane kaamera kasutamise idee. Kuid see tulenes tarneprobleemidest - nimelt oli instituudile kuuluv kaamera defektne ja seda ei olnud võimalik kasutada. Edasi arenaddes võiks kindlasti kasutada arvutil ka kaamerat, seeläbi saaks juhtimine olla täiesti eraldiseisev robotist, ilma visuaalse kontaktita. Sellisel juhul saaks KRATTi kasutada vaatlusülesanneteks kohtades kuhu inimlik ligipääs on piiratud või takistatud.

Üldkokkuvõttes võib projekti igati õnnestunuks lugeda.

Pilte, viiteid ja videosid robotist KRATT:

Viited:

Palju abi saime Robotiklubi leheküljelt: http://www.robotiklubi.ee/

Trossen Robotics lehekülg kust leidsime infot XBee mooduli kohta: http://forums.trossenrobotics.com/tutorials/how-to-diy-128/xbee-basics-3259/

Kratt koos oma juhtisanda - rüpperaaliga:

Esimesed testsõidud ja roboti KRATT fantastiline hüpe tulevikku:

et/projects/tudengid11/kaugjuhitav1.txt · Last modified: by 127.0.0.1
CC Attribution-Share Alike 4.0 International
www.chimeric.de Valid CSS Driven by DokuWiki do yourself a favour and use a real browser - get firefox!! Recent changes RSS feed Valid XHTML 1.0