This is an old revision of the document!


Andurite moodul

Andurite moodul koosneb integreeritud andurite ja madalpääsu filtri plaadist ning kaugusanduritest.

Anduri moodul on varustatud:

  • Ultraheli andur SRF05 koos kaabliga (nägemisulatus 3 cm - 300 cm) andmeleht
  • Infrapuna andur SHARP analoog (nägemisulatus 10 cm - 80 cm) andmeleht
  • Valgustundlik andur (fototakisti) VT935G 10 kΩ andmeleht
  • Temperatuuriandur (termistor NTC) 10 kΩ andmeleht
  • Potentsiomeeter 5 kΩ

Elektrilised ühendused

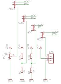
Andurid

Andurid on ühendatud läbi jumperi, võimaldades sisendisse suunata, kas välise anduri signaali (ühendatud pistikusse X1/COM2) või plaadil oleva anduri signaali. Vaikimisi on analoog sisenditega (PF0-PF3) ühendatud kõik plaadil olevad andurid.

Madalpääsu filter

Madalpääsu filter on võimalik koostada analoogsisendite 0-3 vahele (PF0-PF3). Madalpääsu filtri koostamiseks paigutatakse vastavatesse pesadesse takisti ja kondensaator. Vaikimisi on madalpääsu filter koostatud kanalile PF0. Takisti väärtuseks on 10 kΩ ja kondensaatori väärtuseks 100 nF.

Mooduli ühendamine

  1. Ühendada moodul kontrolleriga (20-soonega ribakaabel) PF-PF
  2. Ühendada vajadusel IR kaugusandur (must juhe - GND)
  3. Ühendada vajadusel Digitaal i/o moodul ja LCD (26-soonega ribakaabel)
  4. Ühendada kontrollerplaadi toide

Testimine

Digitaalplaadi, Anduriplaadi ja Mootoriplaadi integreeritud testprogramm: digiandurimootoriplaadi_test_v05.hex

et/hardware/sensor.1260861502.txt.gz · Last modified: (external edit)
CC Attribution-Share Alike 4.0 International
www.chimeric.de Valid CSS Driven by DokuWiki do yourself a favour and use a real browser - get firefox!! Recent changes RSS feed Valid XHTML 1.0