This is an old revision of the document!


Sensor modul

Sensor module is a combination of included sensors and low-pass filter.

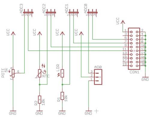
Sensor module is equipped with:

  • Ultrasonic sensor SRF04/SRF05 with cable (distance 3 cm - 300 cm)
  • Infrared sensor SHARP with cable (distance 20 cm - 150 cm)
  • Light dependent sensor (Photo resistor)
  • Temperature sensor (Thermistor NTC)
  • Potentiometer

Connecting module

Connection schema:

Testing

Integrated test program for sensors (requires Digital i/o board): digiandurimootoriplaadi_test_v05.hex

en/hardware/sensor.1255935352.txt.gz · Last modified: (external edit)
CC Attribution-Share Alike 4.0 International
www.chimeric.de Valid CSS Driven by DokuWiki do yourself a favour and use a real browser - get firefox!! Recent changes RSS feed Valid XHTML 1.0